
Are there other people/departments at CES who
are already addressing this need/demand?
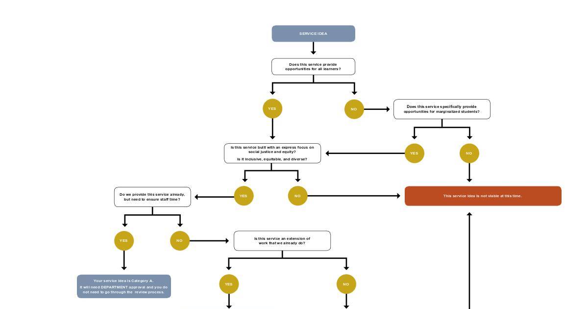
SERVICE IDEA
This service idea is not viable at this time.
YES
Go talk to them.
Is there possibility of collaboration or can
you identify an unlled need?
Does this service provide
opportunities for all learners?
Is this service built with an express focus on
social justice and equity?
Is it inclusive, equitable, and diverse?
Is this service an extension of
work that we already do?
NO
Do you have evidence of demand/need
for this service?
YES
Are there other community stakeholders who are
already addressing this need/demand?
What is the funding model for this project?
Do we provide this service already,
but need to ensure staff time?
Does this service specically provide
opportunities for marginalized students?
Let the Development team know.
Do they have the capacity to submit your grant
proposal within the time frame?
Do you have a contract?
This service idea is not
viable at this time.
Do you have a budget?
YES
Will the funding/contract fully and accurately
cover the submission, development and
implementation of the project?
Your service idea is Category A.
It will need DEPARTMENT approval and you do
not need to go through the review process.
Your service idea is Category C.
It will need BOARD approval and you do
need to go through the review process.
NO
YES
YES
YES NO
NOT SURE
NO
FEE FOR
SERVICE
RFP
I NEED
HELP
YES
NO
YES NO
YES
NO
YES
Your service idea is Category B.
It will need CABINET approval and you do
need to go through the review process.
YES
YES
NO
Will this service require hiring staff?
Is it in the budget?
Will this service require administrative support?
Will this service require marketing,
communications and/or web?
Will this service require research and evaluation?
Will this service require event management?
YES NO/AND
YES
YES
YES
YES
NO/AND
NO/AND
NO/AND
Move forward with review process!
NO
NO YES
NO
This service idea is not
viable at this time.
NO YES
NO
NO
Is this service a new direction
for the organization?
See xxx for help with
creating/amending a budget
YES
NO